Next Emergencies

Sistema Digital de Evacuación y Emergencias


Sistema para emergencias
Un sistema integral de audio evacuación debe permitirle al usuario no solo reproducir mensajes pregrabados en situaciones de emergencia, sino también dar instrucciones específicas al personal en caso que sea necesario.

Next! Emergencies es una herramienta indispensable para quienes buscan una solución sólida que les permita optimizar sus procesos y sus recursos. Permite crear, editar, encadenar y disparar mensajes pregrabados en caso de siniestro (incendio, inundación, fuertes vientos, terremoto, robo, etc).

DESCARGAR FOLLETO
Características principales:

  • Creación de mensajes multilenguaje (español/inglés).
  • Permite agrupar mensajes y reproducirlos de forma encadenada.
  • Permite seleccionar la cantidad de veces que se reproduce el mensaje.
  • Permite seleccionar si el mensaje se reproduce con o sin sirena.
  • Permite seleccionar la voz que se va a utilizar durante la reproducción.
  • La cantidad y la duración de los mensajes es ilimitada.
  • Acceso remoto desde cualquier dispositivo (PC/Tablet/Móvil).
  • Salida de audio analógica para utilizar con amplificadores y parlantes.

Beneficios:

  • Es un sistema moderno e intuitivo.
  • Se utiliza una voz clara que no depende del operador.
  • Agiliza los procesos de comunicación dentro del establecimiento.
  • Automatiza la difusión de los mensajes de emergencia.
  • Libera al personal de seguridad y le permite realizar otras tareas.
  • Optimiza la salida y los tiempos de evacuación.
  • Crea un registro exportable con todos los siniestros ocurridos.

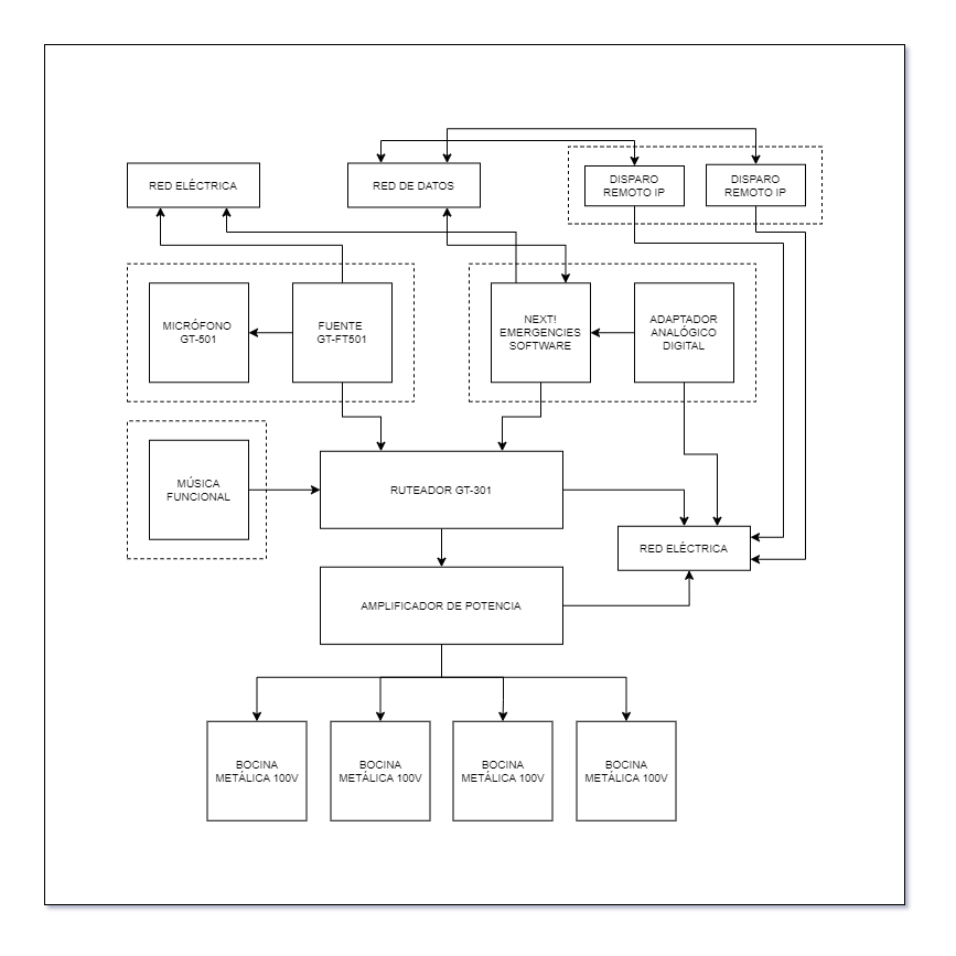
Diagrama de bloques:
Diagrama Sistema de Emergencias

Módulos adicionales:

  • Módulo de anuncios espontáneos: reemplaza al “voceo busca personas” tradicional.
  • Módulo de anuncios programados: permite emitir anuncios en días y horarios específicos.
  • Módulo de música ambiental: permite sonorizar la sala de espera (sistema de interrupción automático)




Otros Productos:

Next Logistics
Ampliar

Next Logistics

Ver más
Next Patients
Ampliar

Next Patients

Ver más
Next Rooms
Ampliar

Next Rooms

Ver más